找回密码
 注册

微信登录,快人一步

QQ登录

只需一步,快速开始

楼主: 院感小哥

围术期抗菌药物 4 大新变化(转自临床药师网)

    [复制链接]
发表于 2016-6-12 21:40 | 显示全部楼层
剖宫产的预防用药,我们医院还没有改,医师答曰害怕出事情~~~
回复

使用道具 举报

  • 打卡等级:本地老炮
  • 打卡总奖励:2908
  • 最近打卡:2025-09-10 07:50:10
发表于 2016-6-13 08:18 | 显示全部楼层
下载学习了,谢谢老师分享!
回复

使用道具 举报

发表于 2016-6-13 08:19 | 显示全部楼层
也是只能看到一部分,谢谢分享了
回复

使用道具 举报

  • 打卡等级:常驻代表
  • 打卡总奖励:301
  • 最近打卡:2025-09-06 15:24:04
 楼主| 发表于 2016-6-13 09:04 | 显示全部楼层
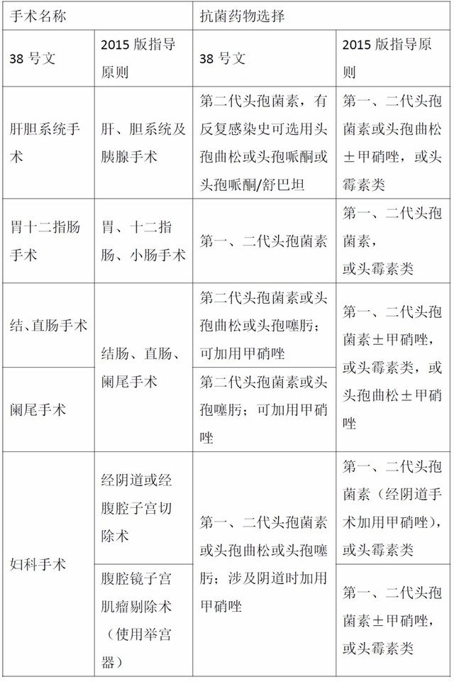
11.jpg 22.jpg 33.jpg 44.jpg
不知道为什么会图片看不到,再传一次~
回复

使用道具 举报

  • 打卡等级:热心大叔
  • 打卡总奖励:1258
  • 最近打卡:2025-06-02 18:46:09
发表于 2016-6-13 09:13 | 显示全部楼层
谢谢老师的资料分享,学习了。
回复

使用道具 举报

  • 打卡等级:热心大叔
  • 打卡总奖励:1174
  • 最近打卡:2025-09-12 07:24:36
发表于 2016-6-13 11:42 | 显示全部楼层
路过学习,谢谢老师的分享。
回复

使用道具 举报

  • 打卡等级:热心大叔
  • 打卡总奖励:1324
  • 最近打卡:2025-09-13 08:45:10
发表于 2016-6-13 18:48 | 显示全部楼层
本帖最后由 海内知己 于 2016-6-13 18:54 编辑
澄凤 发表于 2016-6-12 21:40
剖宫产的预防用药,我们医院还没有改,医师答曰害怕出事情~~~


对于剖宫产手术的预防用药,首剂给药时机不再强调断脐后给药。切皮前给完药的预防效果肯定要比断脐后给药的好,这是没有疑问的。但这要注意所用药物的安全性,对于常规的头孢类药物当然是没有问题的。
至于其预防用药选择加用甲硝唑的问题,这有很大的争议。鉴于该药的安全性问题,考虑到目前的医疗环境,从减少医疗安全隐患,确保医疗安全的角度而言,我认为应尽量避免。当然甲硝唑用于不需要哺乳的妇科手术是没有问题的。
回复

使用道具 举报

发表于 2016-6-13 23:18 | 显示全部楼层
海内知己 发表于 2016-6-13 18:48
对于剖宫产手术的预防用药,首剂给药时机不再强调断脐后给药。切皮前给完药的预防效果肯定要比断脐后给 ...

如果使用甲硝唑肯定不会是切皮前使用,断脐后使用。
回复

使用道具 举报

  • 打卡等级:热心大叔
  • 打卡总奖励:1324
  • 最近打卡:2025-09-13 08:45:10
发表于 2016-6-14 07:53 | 显示全部楼层
澄凤 发表于 2016-6-13 23:18
如果使用甲硝唑肯定不会是切皮前使用,断脐后使用。

就甲硝唑等硝基咪唑类药物而言,即使的断脐后给药,对于需要哺乳的母亲或婴儿都是应该尽力避免的,否则为安全计,需等停药一定时间后才可恢复哺乳!
回复

使用道具 举报

发表于 2016-6-14 08:33 | 显示全部楼层
好文章,谢谢分享,认真学习围术期用药
回复

使用道具 举报

您需要登录后才可以回帖 登录 | 注册 |

本版积分规则

关闭

站长推荐上一条 /1 下一条

快速回复 返回顶部 返回列表